Ihre Reinräume in VR direkt erfahrbar machen
Ihre Prozesse und Ihre spezifischen Details vermitteln
Mitarbeiter vor Ort in der eigenen Umgebung trainieren – ohne Produktionsstopp
1) Scannen Sie Ihre Räumlichkeiten
2) Scannen Sie Trainingsobjekte
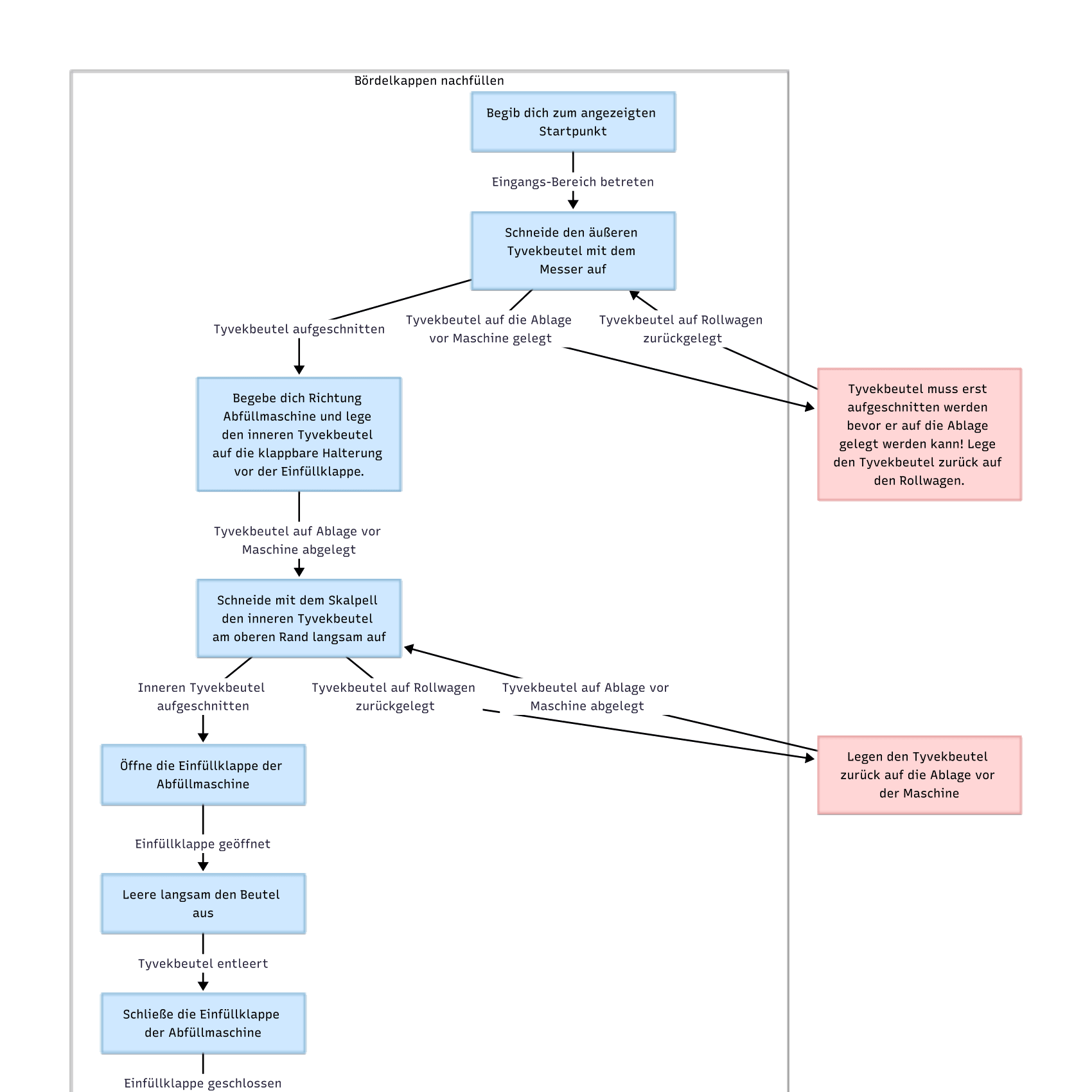
3) Modellieren Sie den Schulungsablauf in einem Ablaufdiagramm
4) Trainieren Sie in Ihrer individuellen Schulung
Fragebogen
Wieviele Reinräume haben Sie?
Welche Reinraumklassen haben Sie?
ISO 1
ISO 2
ISO 3
ISO 4
ISO 5
ISO 6
ISO 7
ISO 8
ISO 9
GMP A
GMP B
GMP C
GMP D
Keine Auswahl
Wieviele Mitarbeiter arbeiten dort?
Haben Sie bereits 3D-Modelle oder Digital Twins von diesen Räumen?
Ja
Nein
Weiß nicht
Wenn nein: Würden Sie einen Scan oder eine Modellierung des Reinraums bevorzugen?
Scan
Modellierung
Weiß nicht
Wie Schulen Sie heute Ihre Mitarbeiter? Auch schon in VR?
Was passiert heute nach erfolgreicher Schulung mit den Zertifikaten?
Wie modellieren sie heute ihre Prozesse für die Schulungen?
Bitte bewerten Sie jeweils von 0 (kein Interesse) bis 5 (großes Interesse) wie stark Sie an den jeweiligen Aspekten interessiert sind:
Diesem Produkt insgesamt?
0
1
2
3
4
5
Weiß nicht
Vorinstallation und Optimierung ihrer VR-Hardware?
0
1
2
3
4
5
Weiß nicht
Maßgeschneiderte Zertifikate mit eigenen Parametern
0
1
2
3
4
5
Weiß nicht
Datenschutzkonformer Überwachung im echten Reinraum?
0
1
2
3
4
5
Weiß nicht
Hand-Tracking?
0
1
2
3
4
5
Weiß nicht
On-Premise Hosting?
0
1
2
3
4
5
Weiß nicht
Personalisierter Login, Enterprise-SSO Anbindung, Verwaltung von Schulungen pro Mitarbeiter
0
1
2
3
4
5
Weiß nicht
KI Experte für Reinraum
0
1
2
3
4
5
Weiß nicht
Kontaktinformationen
Name*
E-Mail*
Position/Funktion im Unternehmen*
Telefon
Ansprechpartner bei FLAVIA*
Bitte auswählen
Tobias
Max
Alwin
Adrian
Foto von Visitenkarte
Sonstiges
Absenden